還我清晰視界~認識近視與 TransPRK 近視雷射手術
發布日期:2025/09/05,
點閱次數:782
什麼是近視?
近視是一種屈光不正的狀況,患者的眼球前後軸過長,或角膜弧度過彎,使光線無法正確聚焦在視網膜上,而是落在視網膜前方,造成遠距離影像模糊。近視已成為現代社會中極為常見的視力問題,特別是在亞洲地區,年輕族群近視率普遍偏高,甚至有高度近視(超過500度)的趨勢。
雖然配戴眼鏡或隱形眼鏡是傳統的矯正方式,但許多人因為運動不便、外觀考量、配戴不適或職業需求,尋求更長期且便利的解決方案—這正是近視雷射手術的重要角色。
什麼是Trans PRK?
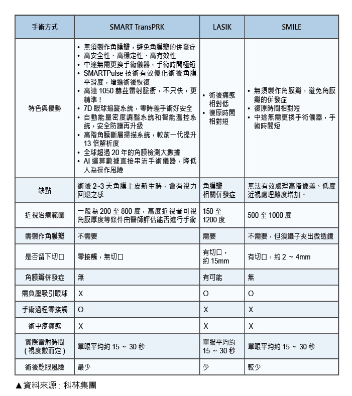
Trans PRK(全雷射角膜表層切削術,全名為Transepithelial Photorefractive Keratectomy)是目前較新穎的近視雷射手術方式之一,是PRK(光學角膜切削術)的進化版本。Trans PRK屬於表層雷射手術,不需掀開角膜瓣,透過單一步驟的準分子雷射,同時去除角膜上皮與進行角膜基質切削,達到矯正近視、遠視與散光的目的。
它與傳統的LASIK或近期流行的SMILE不同,完全不需刀片或製作角膜瓣,因此也被稱為「無刀、無瓣、無接觸」的近視雷射方式。
適合對象
Trans PRK非常適合以下族群考慮:
• 角膜厚度不足、不適合LASIK手術者。
• 有乾眼問題者(術後角膜神經恢復較快)。
• 運動員或有外傷風險者(無角膜瓣,避免術後瓣移位)。
• 軍警人員或需高強度活動者。
• 想降低角膜結構損傷風險者。
經眼科醫師評估後,視力穩定、角膜形狀正常、無活動性眼病變者皆有可能接受此手術。
手術流程簡介
1. 術前評估與檢查:包括角膜厚度、角膜地形圖、淚液分泌測試、瞳孔大小、眼底檢查等,確保患者適合手術。
2. 手術當天:在滴麻藥的狀態下進行,全程無痛。雷射會先自動移除角膜上皮,再進行角膜基質層的準分子雷射雕刻,約數十秒鐘完成。
3. 術後照護:手術結束後會配戴保護型隱形眼鏡,促進上皮癒合。大約3–5天後角膜上皮會自行修復。術後需點抗生素與消炎藥水,並定期回診。
優點與特色
• 無角膜瓣風險:避免LASIK常見的瓣移位或瓣皺褶問題。
• 非接觸性、全雷射處理:減少感染風險與手術誤差。
• 角膜保留較多組織:對角膜厚度薄者較友善。
• 術後角膜神經恢復快:較不易造成長期乾眼。
• 安全穩定、視力品質佳:術後多能恢復良好視力。
術後恢復與注意事項
• 視力恢復較LASIK或SMILE慢,一般約1–2週恢復基本視力,3-6個月內穩定。
• 初期會有異物感、畏光與流淚,為正常修復反應。
• 須規律點藥、避免揉眼、避免過度用眼與強光照射。
• 定期回診追蹤角膜癒合與視力變化。
結語
Trans PRK是一種安全、無刀、無瓣的近視雷射新選擇,尤其適合角膜薄、乾眼或生活型態特殊的患者。雖然術後恢復時間較長,但視力品質穩定,且能減少某些併發症風險。若您對雷射近視手術有興趣,建議接受眼科醫師的專業評估,選擇最適合自己的視力矯正方式,早日擁有清晰無憂的生活視界。

